2353: Role of Insulin-like Growth Factor Binding Protein-7 (IGFBP7) in Pulmonary Hypertension Pathogenesis and as a Biomarker Systemic Sclerosis-Associated Pulmonary Arterial Hypertension (SSc-PAH)
University of Rochester Rochester, NY, United States
Disclosure information not submitted.
Ye Jin Jeong1, Soumyaroop Bhattacharya1, Maria de la Luz Garcia-Hernandez2, Javier Rangel-Moreno1, Qingfu Xu3 and Benjamin Korman1, 1University of Rochester, Rochester, NY, 2University of Rochester, West Henrietta, NY, 3CanSino Biologic Inc., Tianjin, China
Background/Purpose: Systemic sclerosis (SSc, scleroderma) is an autoimmune connective tissue disease that causes autoimmunity, vascular dysfunction, and fibrosis of the skin, lungs, and other organs. Pulmonary arterial hypertension (PAH) is a severe complication of SSc which can cause right heart failure and is associated with a high rate of morbidity and mortality. Insulin-like growth factor binding protein 7 (IGFBP7) has been shown to be a biomarker for heart failure, and to be elevated in SSc skin. This study assessed IGFBP7 in pulmonary arteries from mice with pulmonary hypertension, and then looked at the potential role of IGFBP7 as a serum biomarker in both mice and patients with SSc-PAH.
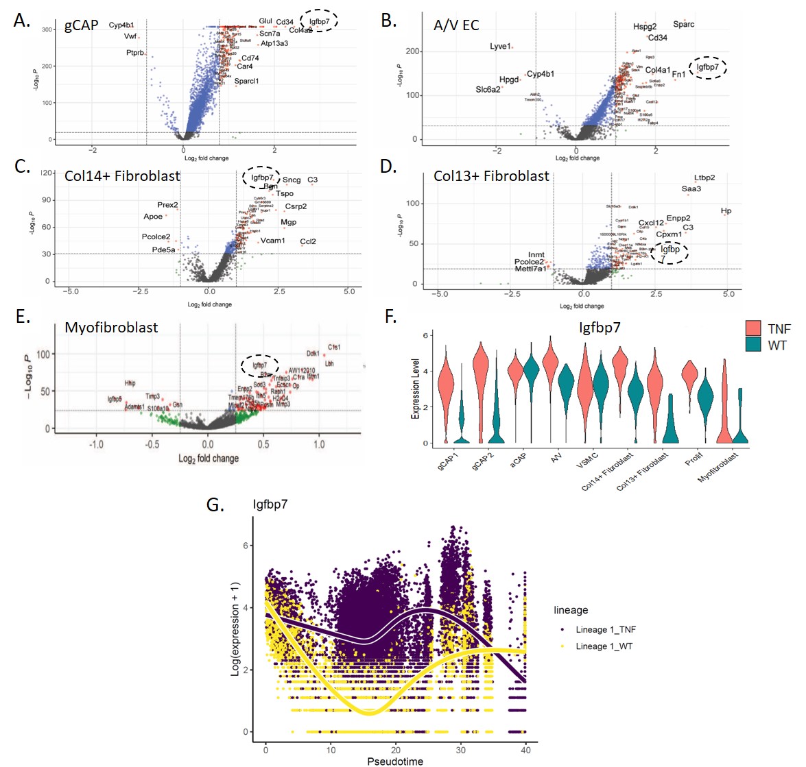
Methods: Single cell RNA sequencing was performed on wild-type (WT) and TNF transgenic (TNF-Tg) mice with pulmonary hypertension. After identification of cell types with Seurat, differential gene expression analysis was performed and volcano plots were generated to identify the most differentially regulated genes in each cell type. Trajectory analysis was performed with Monocle, and pseudotime was assessed with Tradeseq. Lungs from WT and TNF-Tg mice were subsequently stained for IGFBP7 (n=6 per genotype) and its binding partner collagen 4a1. Serum from WT and TNF-Tg mice was collected over a time-series (n=4 per condition) and ELISA was performed to determine serum IGFBP7 levels. Blood from SSc patients with pulmonary arterial hypertension (SSc-PAH, n = 26), interstitial lung disease (SSc-ILD, n = 44), no lung disease (SSc-NL, n=44), or healthy control (HC, n =28) were collected and ELISA was performed to determine serum IGFBP7 levels.
Results: TNF-Tg mice develop progressive pulmonary hypertension as they age, making the model suitable for identification of potential disease severity biomarkers. Volcano plots from single cell RNA-sequencing demonstrated that IGFBP7 was among the most overexpressed genes in general capillary cells (Fig.1A), arteriovenous endothelial cells (Fig.1B), Col14+ fibroblasts (Fig.1C), Col13+ fibroblasts (Fig.1D), and myofibroblasts (Fig.1E). Gene expression was elevated across multiple cell types and pseudotime analysis showed IGFBP7 was the gene most elevated in TNG-Tg vs WT lungs across all lineages (Fig. 1F-G). Elevation of IGFBP7 was also observed at the protein level with immunofluorescence staining demonstrating an increased number of perivascular IGFBP7+ cells in close proximity to Col4A1+ cells. Serum concentration of IGFBP7 was elevated in the TNF-Tg mice compared to the WT and showed an increase over time (Fig.2B). To confirm the relevance of these findings in human SSc lung disease, ELISA was performed for IGFBP7 and showed that patients with SSc-PAH had significantly higher serum IGFBP7 concentration compared to controls or SSc patients with ILD or without lung disease.
Conclusion: IGFBP7 is significantly upregulated in a TNF-Tg model of pulmonary hypertension across endothelial cells and fibroblasts, and serum levels increase as disease progresses. Patients with SSc-PAH have elevated levels of IGFBP7. Taken together, our data suggest that IGFBP7 is involved in PAH pathogenesis and may serve as a putative biomarker for SSc-PAH.
Figure 1. Single cell RNA sequencing of cells isolated from wild type (WT) and TNF transgenic mice (TNF). (A) General capillary endothelial cells, (B) Arteriovenous endothelial cells, (C) Collagen 14+ fibroblasts, (D) Collagen 13+ fibroblasts, and (E) Myofibroblasts. (F) Violin plot of individual cell type IGFBP7 expression and (G) Pseudotime analysis of Igfbp7 across all lineages.
Figure 2. IGFBP7 protein level is elevated in tissue and serum. (A) Masson’s trichrome (upper) and immunofluorescence staining (lower) images of pulmonary arteries from WT and TNF mice. Blood vessel lumen and adventitia are highlighted by white dashed lines. (B) Serum IGFBP7 concentration of the WT and TNF mice. *indicates p-value < 0.05. n=4 for per group. (C) Serum IGFBP7 concentration in patients with SSc associated PAH (SSc-PAH), SSc associated ILD (SSc-ILD), SSc with no lung disease (SSc-NL), or healthy control (HC). *** indicates p-value < 0.001. n=26 for PAH, n=44 for ILD, n=44 for NL, and n=28 for HC.
Y. Jeong: None; S. Bhattacharya: None; M. Garcia-Hernandez: None; J. Rangel-Moreno: None; Q. Xu: None; B. Korman: Teneofour, Inc, 2.