1962: Toll-Like Receptor 7/8 Activation of Immune and Non-Immune Cells in Muscle by RNA-Containing Immune Complexes Can Contribute to Inflammation and the Pathogenesis of Myositis
Yin Wu1, Aditee Deshpande1, Nicholas Geraci1, Vera Sellers2, Phanindra Velisetty2, David Fiorentino3, Kavita Y. Sarin3 and Andrew Bender1, 1Research Unit – Neurology and Immunology, EMD Serono, Billerica, MA, 2Discovery Technologies, EMD Serono, Billerica, MA, 3Department of Dermatology, Stanford University, Redwood City, CA
Background/Purpose: Tissue inflammation is a major disease driver in idiopathic inflammatory myopathies (IIM), leading to muscle weakness and, in the case of dermatomyositis (DM), a subtype of IIM, cutaneous manifestations. In some IIM subtypes, particularly DM, inflammation in the affected tissue is considered a major disease driver. The upstream pathways causing inflammation in IIM are poorly characterized; better understanding could lead to development of more effective treatments. Activation of endosomal toll-like receptors (TLR) is one possible driver of inflammation in IIM as hallmarks of TLR activation are observed in some patients, including high Type I interferon (IFN) and the presence of RNA-containing immune complexes. We studied the potential contribution of TLR7 and TLR8 in IIM pathogenesis.
Methods: Immune complexes from 69 patients with IIM as well as 15 lupus patients and 18 healthy controls were tested for their ability to activate healthy donor peripheral blood mononuclear cells (PBMCs) and the impact of the TLR7/8 inhibitor enpatoran on PBMC activation was evaluated in a subset of participants. Human myoblasts and satellite cells were treated with supernatants from TLR7/8-activated PBMCs and gene expression was evaluated by NanoString. Mice were dosed intramuscularly with the TLR7/8 agonist R848 and single cell RNA sequencing was run on the muscle to ascertain the cell types responding to TLR7/8 and the downstream effects.
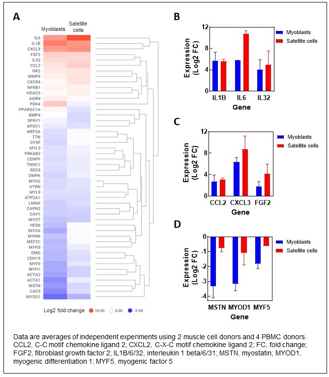
Results: Immune complexes from patients with IIM and lupus stimulated the production of IFN-α from PBMCs and triggered significant gene expression changes, including induction of a Type I IFN-gene signature. IFN production was completely blocked by enpatoran (Fig 1). DM patients, specifically those with autoantibodies targeting Jo-1, had the highest prevalence of activating immune complexes. Histidyl-transfer RNA, which is associated with the Jo-1 autoantibody, activated PBMCs in a TLR7/8-dependent manner. Myoblasts and satellite cells were activated by supernatants from TLR7/8 agonist-treated PBMCs, as determined by gene expression changes including increased expression of cytokines/chemokines and decreased expression of some muscle cell markers (Fig 2). In vivo, monocytes/macrophages and endothelial cells in muscle were activated by R848. Both cell types produced inflammatory cytokines downstream of NF-κB and endothelial cells increased expression of adhesion molecules. There was also the appearance of an IFN-gene signature in multiple cell types.
Conclusion: TLR7/8 activation can lead to inflammation in muscle with deleterious effects. RNA in immune complexes from patients with IIM, particularly Jo-1-positive DM patients, may activate TLR7/8. These data suggest that enpatoran may reduce inflammation in myositis that is triggered by TLR7/8 activation.
Medical writing support by Bioscript Group Ltd, funded by the healthcare business of Merck KGaA, Darmstadt, Germany.
Fig 1. Patient-derived immune complexes can induce IFN-α (A) downstream of TLR7/8 (B)
Fig 2. Myoblasts and satellite cells stimulated with supernatants from R848-activated PBMCs increase expression of muscle cell activating factors and cytokines (A, heatmap shows fold change vs control muscle cells; B, expression of selected genes shown)
Y. Wu: EMD Serono, 3; A. Deshpande: EMD Serono, 3; N. Geraci: EMD Serono, 3; V. Sellers: EMD Serono, 3; P. Velisetty: EMD Serono, 3; D. Fiorentino: Acelyrin, 2, Amgen, 2, Argenyx, 2, 12, Contracted research, Biogen, 2, Bristol-Myers Squibb(BMS), 2, EMD Serono, 12, Contracted research, Gilead, 2, Janssen, 2, Merck, 2, Pfizer, 2, 12, Contracted research, UCB, 2; K. Sarin: Aeovian, 2, Almirall, 12, Fees for Advisory Board meeting 2021, Dermbiont, 2, NFlection Therapeutic, 1, Phoenicis, 2; A. Bender: EMD Serono, 3.