Background/Purpose: Ankylosing spondylitis (AS) is an inflammatory disease of the spinal joints leading to progressive loss of spinal mobility and chronic pain. Gutdysbiosis has been reported implicated in the pathogenesis of AS, however,the functionally relevant microbial changes and the underlying molecular mechanisms remain unclear. The object of this study is to determine the key microbes in AS by meta-analysis of the metagenomic data and to examine the underlying mechanism in a proteoglycan-induced spondylitis (PGISp) mouse model of AS.
Methods: For human cohorts, meta-analysis of the fecal metagenomic data from three published cohorts was performed. Raw FASTQ files were downloaded from the ENA and NCBI Sequence Read Archive. Taxonomic profiles were generated with the mOTU profiler v.2.5.1. Clostridium fessumAM100 was isolated from the fecal sample of a healthy donor. The PGISp model was established to examine the effect of the strain. PGISp mice were orally inoculated daily with 108CFU of live AM100 diluted in 200ul PBS. The administration of AM100 was sustained across the entire time course of the experiment. Clinical and histological analysis were performed based on the standard scoring system. Plasma IL-17A and colon lamina propria Th17 levels were assessed using ELISA and flow cytometry, respectively. New bone formation of the mouse spine was examined by micro-CT at week 20.
Results: We foundan as-yet-uncharacterized species Clostridialesspecies[meta_12476] with the most pronounced change between AS and the control group (FDRTotal= 6.95×10-7), whichwas decreased in the fecalsamples from AS patients. The downregulation ofthe specieswas only found in AS patients, but not in RA patients. Next, we isolated this bacterial strain from the stool sample of a healthy male and named itClostridium fessumAM100 (Figure 1).
Oral administration of C.fessumAM100 alleviated the AS symptoms in PGISp mice in terms of arthritis clinical score and hind paw ankle thickness. The inflammatory infiltration and synovial erosion were improved by C.fessumAM100. Compared with PGISp mice, AM100 treatment considerably decreased the percentage of Th17 cells among colonic lamina propria lymphocytes (cLPL), accompanied by the alleviation of colitis. AM100 significantly suppressed the cytokine production of IL17A in the plasma at week 10. At the advanced phase, AM100 delayed syndesmophyte formation in the PGISp mice (Figure 2). Metabolome analysis revealed that putrescine and γ-aminobutyric acid (GABA) were enriched in AM100 fermentation supernatant. Also, putrescine and GABA displayed anti-inflammatory effectsin vivo (Figure 3).
Conclusion: We demonstrated the key microbe Clostridium fessumAM100, significantly depleted in the feces of AS patients, can suppress the IL-17A-related inflammation and delay new syndesmophytes formation in the PGISp model of AS. Putrescine and GABA can mimic the beneficial effects of C.fessum AM100. This study suggests that C. fessumAM100 might serve as an attractive probiotic for the treatment of AS patients.
Figure 1. Gut microbial differences between AS patients and controls. (A) Heatmaps in gray and in colors showing the species-level significance, as calculated with a two-sided Wilcoxon test (FDR corrected P value), and the generalized fold change within individual studies. (B) The workflow of isolating C.fessum AM100 from male human feces. (C) Micrograph showing strain C.fessum AM100 after gram staining.
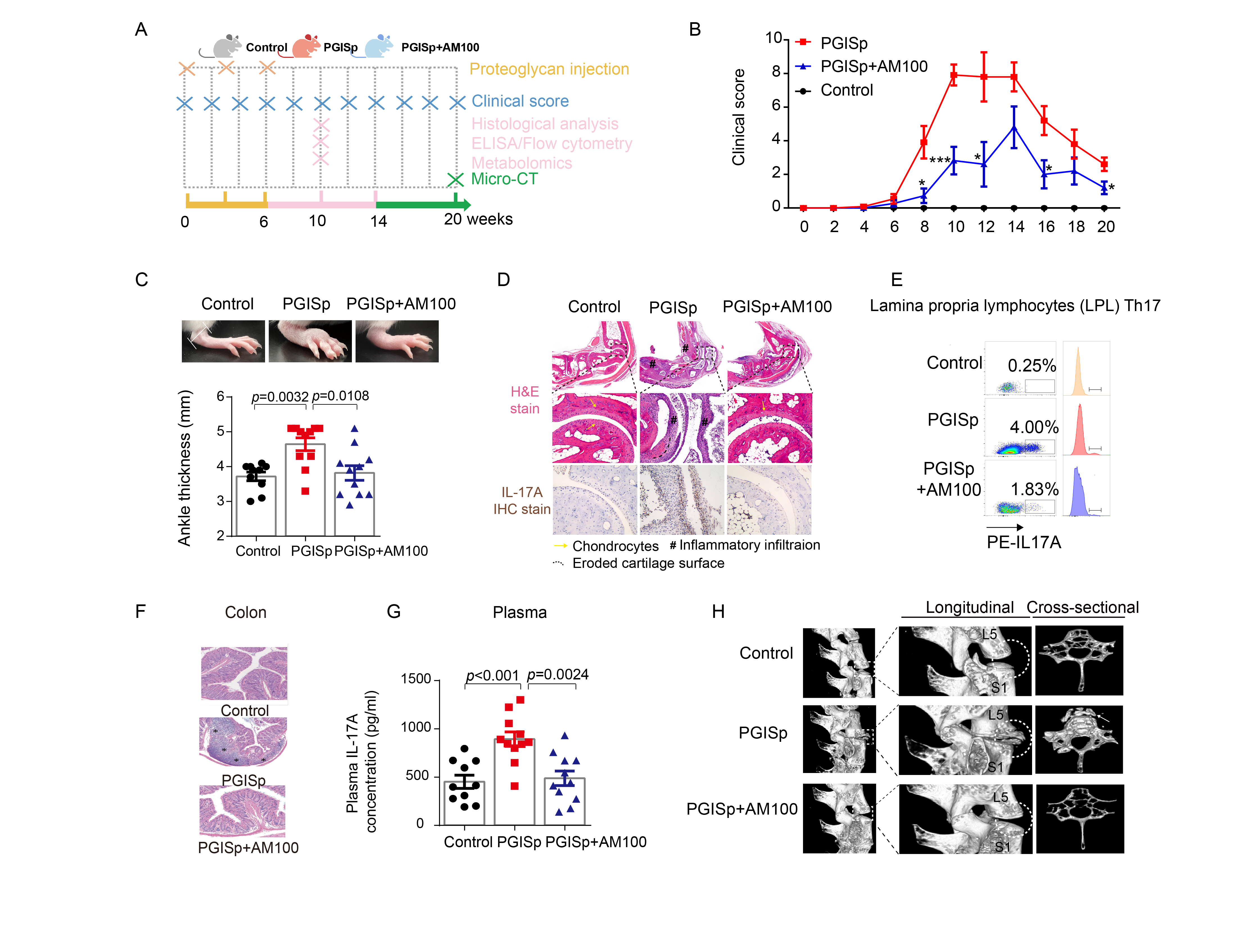
Figure 2. C.fessum AM100 ameliorates proteoglycan-induced spondyloarthritis (PGISp) in mice. (A) Schematic diagram showing the experimental design. (B) Clinical scores in control (n=10), PGISp (n=11), and PGISp mice with AM100 treatment (n=11). (C) Representative photographs of hind paws and ankle thickness. (D) Hematoxylin-eosin staining (H&E), and IL-17A immunochemistry staining images. (E) Flow cytometry analysis of Th17 cells in the LPLs. (F) Histological analysis of distal colon of mice. (G) Serum concentration of IL-17A. (H) Representative micro-CT images showing the lumbar spines and sacroiliac joints (L5-S1) at week 20.
Figure 3. C.fessum AM100 ameliorates disease symptoms in mice by producing putrescine and GABA. (A) Targeted Metabolomics analysis revealed the significantly altered metabolites in AM100 fermentation supernatant vs. Culture medium, and (B) the feces of AM100-treated PGISp mice vs. PGISp mice. (C) Schematic diagram showing the experimental design. (D) Clinical scores in control, PGISp, and PGISp mice with putrescine and GABA treatment (n=8 for each group). (E) Representative photographs of hind paws and Hematoxylin-eosin (H&E) staining of the distal colon of mice. (F) Pathological severity of the colon was scored based on the severity of inflammation, damage of the crypt, and extension of lesions.
L. Bai: None; C. Zhu: None; Y. Xu: None; K. Tang: None; D. Zhuo: None; Q. Zhang: None; C. Geng: None; W. Xu: None; H. Wu: None; X. Chen: None; J. Wang: None.