S. Sam Lim1, Sandra Wu2, Ryan Ross3, Gaobin Bao1, Megan Richards3, Liisa Palmer3 and Gary Bryant4, 1Emory University, Atlanta, GA, 2AstraZeneca, Hockessin, DE, 3Merative, Cambridge, MA, 4AstraZeneca, New Castle, DE
Background/Purpose: Systemic lupus erythematosus (SLE) is a multisystem autoimmune disease that affects the skin, joints, kidneys, lungs, central nervous system, and hematopoietic system. As a result of disease activity, patients with SLE have a 2- to 3-fold increased risk of hospitalization compared with the general population. Previous research has aimed to identify potential biomarkers or clinical factors that could be used to predict SLE flares that correlate with hospitalizations, but to date there has been little consistency. The purpose of this study was to develop a patient-centric predictive model that can be easily integrated into the clinical setting to identify patients that are at a higher risk for hospitalization.
Methods: Georgians Organized Against Lupus (GOAL) is a Centers for Disease Control and Prevention supported population-based cohort of validated SLE patients in Atlanta who complete annual surveys. From two surveys (2011-13), demographic, social-economic, clinical information and self-reported outcomes including Short-Form Survey (SF-12) and the SLE Activity Questionnaire (SLAQ) were obtained. This database was linked with the Georgia Hospital Discharge Database to obtain all-cause hospitalizations within 6 months of each survey. Those who died during a hospitalization were censored at the time of death.
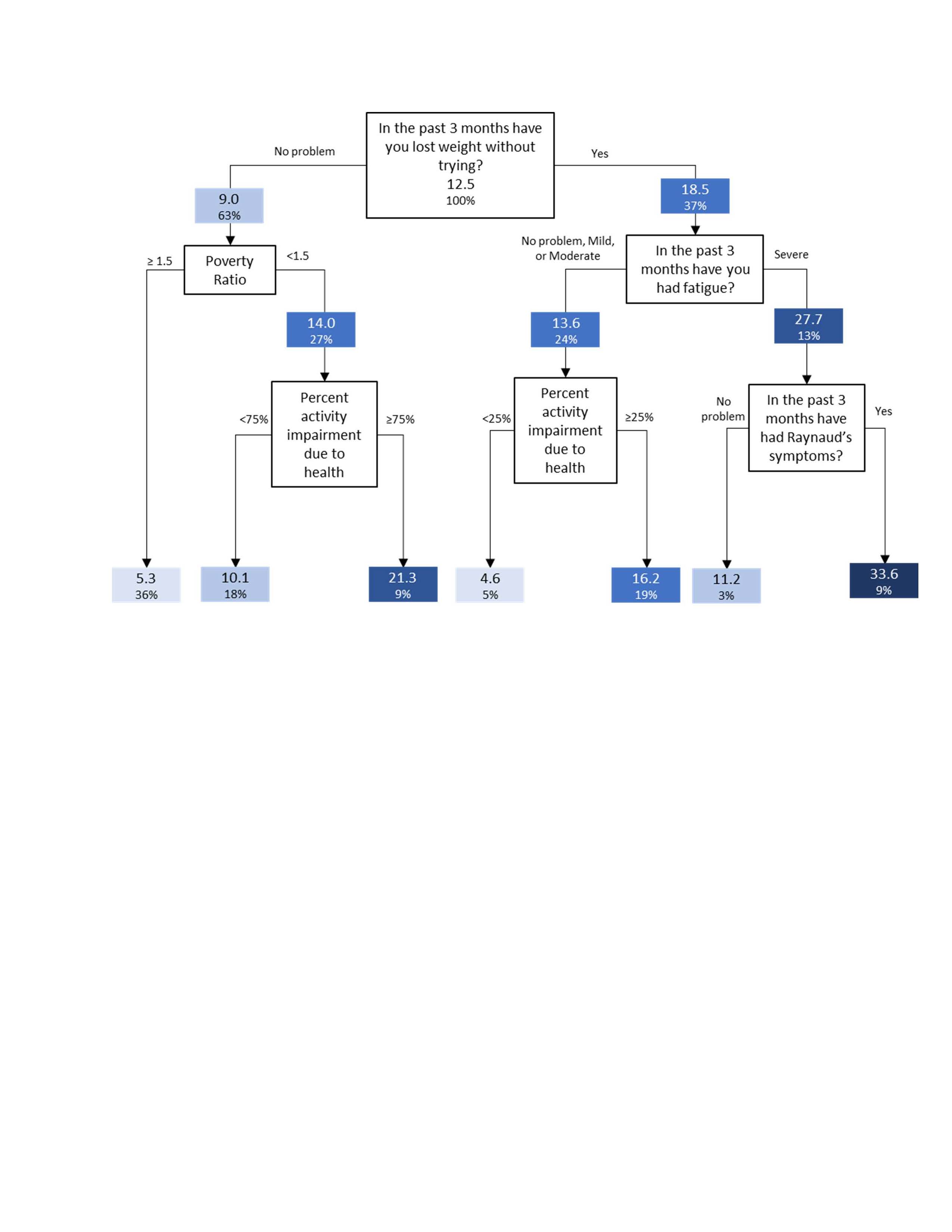
Following descriptive analyses, a multivariable model examined the predictors of interest and all-cause hospitalization. Automated variable selection methods, the lowest Akaike Information Criterion (AIC) and selection through penalized regression (LASSO), were used. Variables of low importance across methods were excluded from further analysis. A classification and regression tree (CART) model generated a decision tree for predicting hospitalization risk based on a combination of components from SLAQ, SF-12, and sociodemographic characteristics.
Results: Of the 1,486 GOAL responses, 186 (12.5%) had an all-cause hospitalization within 6-months after survey completion. The mean age at survey completion was 47 (SD: 13), 94% of patients were female, 78% of patients were Black, and had SLE for 14 (9) years (Table 1). CART modeling identified patients with weight loss, fatigue, and Raynaud's symptoms as having the highest probability of having a hospitalization within 6 months (Pr=33.6%) (Figure1). Among those without weight loss, an increased probability of hospitalization was seen among those that had a poverty ratio < 1.5 and had more than 75% activity impairment due to health (Pr=21.3%).
Conclusion: In a population-based SLE cohort with a large proportion of Black patients, those who had weight loss, fatigue, and Raynaud's symptoms in the previous 3 months were at high risk of being hospitalized within the next 6 months. Collection of these symptoms that may not often be deemed clinically significant can be utilized in the clinical setting to identify SLE patients at higher risk of hospitalization and guide providers and patients accordingly.
S. Lim: None; S. Wu: AstraZeneca, 3; R. Ross: None; G. Bao: None; M. Richards: None; L. Palmer: None; G. Bryant: AstraZeneca, 3.