Session: Abstracts: RA – Diagnosis, Manifestations, and Outcomes IV: Pre-RA & RA Diagnosis (2581–2586)
2581: Proteomic Signatures in Pre-Rheumatoid Arthritis Suggest Evolving Biological Pathways in Different Stages of Disease Development That May Inform Prediction and Prevention Strategies
Allen Institute for Immunology Seattle, WA, United States
Disclosure information not submitted.
Samir Rachid Zaim1, Adam Savage1, Mark Gillespie1, Christy Bennett1, lynne Becker1, LauraKay Moss2, Marie Feser2, Jess Edison3, Ted R Mikuls4, Michael Holer2, kevin Deane2 and Xiao-Jun Li1, 1Allen Institute for Immunology, Seattle, WA, 2University of Colorado Anschutz Medical Campus, Aurora, CO, 3Walter Reed Military Medical Center, Bethesda, MD, 4Division of Rheumatology and Immunology, University of Nebraska Medical Center, Omaha, NE
Background/Purpose: Rheumatoid arthritis (RA) includes a stage of development that can be termed 'pre-RA' and defined as the presence of abnormal biomarkers and/or other features (e.g. articular symptoms) prior to the development of clinically-apparent synovitis (i.e. Clinical RA). In pre-RA, multiple interventions are being evaluated to prevent, delay or modulate future Clinical RA. However, the biologic pathways during the various stages of development in pre-RA are incompletely understood, and this 'gap' limits the ability to predict Clinical RA in at-risk populations as well as target the key pathways during disease development. To address this gap, we evaluated samples from the pre-RA period, and controls, from the Department of Defense Serum Repository (DoDSR) to test the hypothesis that proteomic testing can identify evolving biologic features in pre-RA that can ultimately be used to improve prediction for future Clinical RA and identify potential stage-specific targets for preventive interventions.
Methods: We evaluated 197 proteins on the Olink platform in serum from the DoDSR from the pre-RA period from 213 individuals with confirmed RA and 215 controls without RA (Table 1). Samples were also tested for ACPA and rheumatoid factor (RF) using anti-CCP3, RF-IgA and RF-IgM ELISA assays (Werfen).We applied linear mixed effect models and Mann-Whitney testing to evaluate participant-specific trajectories for pre-RA and controls in discrete time periods prior to RA diagnosis (i.e. pre-RA), and to identify biologic pathways through KEGG analyses. All p-values were adjusted for multiple testing with false discovery rate (FDR).
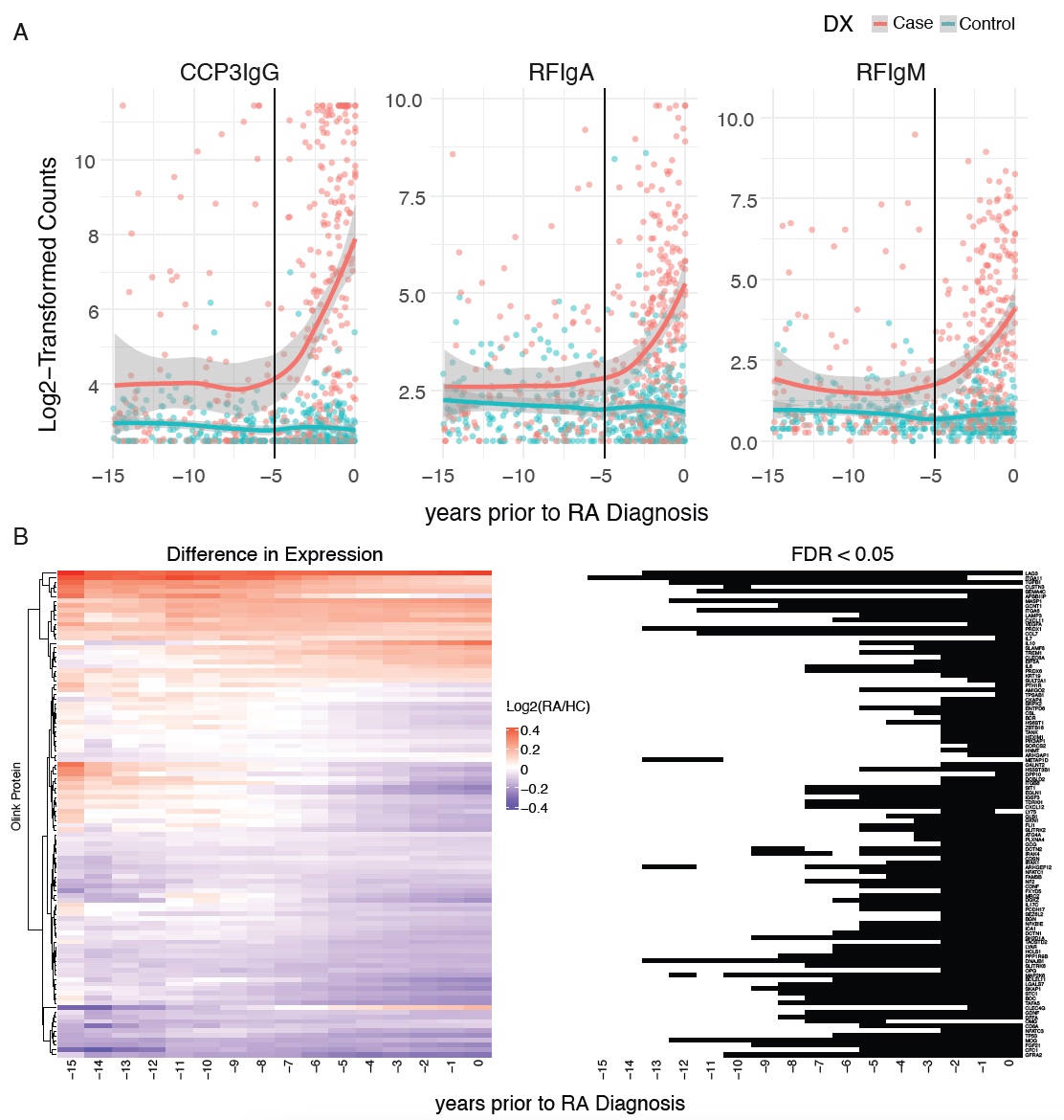
Results: Anti-CCP3, RFIgA, and RFIgM were significantly elevated in individuals in pre-RA compared to controls, with the highest levels observed ≤5 years prior to diagnosis (Fig 1A). We further identified 104 proteins that were differentially expressed in pre-RA samples compared to controls (Fig 1B). Of these, 60/104 proteins (e.g. IL7, IL10, NFKBIE) were differentially expressed ≤5 years prior to RA diagnosis in pre-RA samples vs controls, and enriched 21 biologic pathways including infection-related (e.g. Epstein-Barr virus, Malaria), mucosal (e.g. IBD) and cellular signaling pathways (e.g. Toll-like receptor and MAPK signaling). In contrast, only 2 proteins were differentially expressed >5 years prior to RA diagnosis. The remaining 42/104 proteins (e.g. LAG3, IL6, TGFB1) were differentially expressed over both time periods and enriched 10 pathways.
Conclusion: Our findings suggest that autoantibody and protein biomarkers evolve in pre-RA in distinct stages. In particular, the protein biomarkers may identify biologic pathways that are relevant to certain time points in pre-RA evolution. Notably, several pathways associated with infections and/or mucosal processes enriched in the period ≤5 years prior to clinical RA suggests these factors may play a role in increasing autoantibody levels and the transition from pre-RA to Clinical RA. These findings can be explored in future studies to improve prediction of future RA, as well as identify specific processes and pathways that could be targeted with preventive interventions.
Table 1. Characteristics of individuals with RA and controls without RA
Figure 1. Autoantibody and proteomic findings in pre-RA. Panel A: Autoantibody levels for CCP3, RFIgA, and RFIgM for each sample from -15 to 0 years prior to RA diagnosis. LOESS regression curves were fit to show cohort trajectory, with confidence bands shown in gray. Overall, these autoantibodies increase in level with an inflection point of rise in RA cases ~5 years prior to diagnosis. Panel B: Heatmaps showing longitudinal signatures of 104 proteins that were differentially expressed between samples from the pre-RA period in individuals who developed RA compared to controls. Panel B/left side: Each cell denotes the Log2 fold change differences between individuals with RA and controls. Red cells denote higher normalized protein expression in RA, and blue/purple cells represent lower expression in RA. Panel B/right side: Each black cell denotes a protein that was differentially expressed in pre-RA samples versus controls at each time point and significant at a false-discovery rate (FDR) < 0.05. Overall, the differential expression of proteins appears to be in ‘stages’ with potential inflection point for many proteins approximately 5 years prior to the diagnosis of RA.
Figure 2. Biologic pathway enrichment in specific years prior to RA diagnosis. We applied KEGG analyses of the proteins that were differentially expressed in individuals in the pre-RA period compared to controls. The black cells indicate the enriched pathways in the pre-RA period in individuals with RA compared to controls, and significant at a false-discovery rate (FDR) <0.1. Overall, the pathways were differentially expressed at various time points in pre-RA, including a number of pathways predominately present <=5 years prior to RA diagnosis.
S. Rachid Zaim: Eli Lilly, 2, 5; A. Savage: Adaptive Biotechnologies, 3, 11, Eli Lilly, 2, 5; M. Gillespie: Eli Lilly, 2, 5, Novo Nordisk, 3, 12, Stock; C. Bennett: Adaptive Biotechnologies, 3, 11; l. Becker: None; L. Moss: None; M. Feser: None; J. Edison: None; T. Mikuls: Elsevier, 9, Horizon Therapeutics, 2, 5, Pfizer, 2, Sanofi, 2, UCB Pharma, 2, Wolters Kluwer Health (UpToDate), 9; M. Holer: None; k. Deane: Bristol-Myers Squibb(BMS), 1, Gilead, 5, Janssen, 5, Werfen, 1, 12, Biomarker kits; X. Li: Eli Lilly, 5.