Peking Union Medical College Hospital Department of Rheumatology and Clinical Immunology Beijing, Beijing, China
Disclosure information not submitted.
Yin Long1, Jiuliang zhao2, Mengtao Li2, Xinping Tian2 and xiaofeng Zeng3, 1Peking Union Medical College Hospital Department of Rheumatology and Clinical Immunology, Beijing, China, 2Peking Union Medical College Hospital, Chinese Academy of Medical Sciences & Peking Union Medical College, Beijing, China, 3Department of Rheumatology, Peking Union Medical College Hospital, Chinese Academy of Medical Sciences & Peking Union Medical College, Beijing, China
Background/Purpose: Antiphospholipid antibodies (aPLs) play a pivotal role in the etiology of adverse pregnancy outcomes (APOs). (1) Women with persistently aPLs positivity present heterogeneous clinical manifestations and APOs. We aimed to stratify aPLs positivity patients with APOs and assess the subsequent pregnancy outcomes.
Methods: This was a retrospective study of persistent aPLs positive women cohort in Peking Union Medical College Hospital. Baseline demographic characteristics, clinical manifestation, previous APOs and antibodies profiles were analyzed. Placentae from patients were collected and performed the histopathologic diagnoses during the follow up.
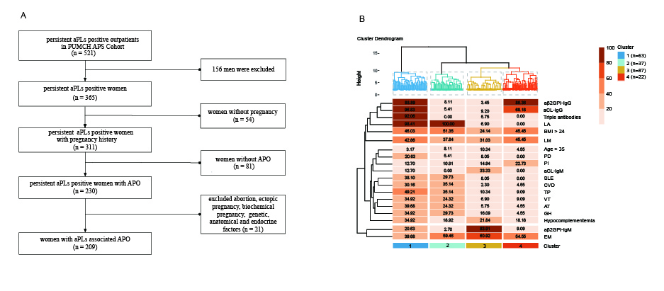
Results: Four clusters among 209 patients with 477 pregnancies were identified. Cluster 1 comprised patients with triple aPLs positivity and demonstrates a high incidence of gestational hypertension (34.92%, P = 0.008) and preterm delivery (20.63%, P = 0.021). Patients in cluster 2 were characterized by lupus anticoagulant (LA) positivity, with high risk of whole gestational APOs. Cluster 3 included patients with isolated aPLs-IgM isotype combined with early miscarriage (60.92%, P = 0.01). Patients in cluster 4 majorly presented aPLs-IgG isotype combined with placenta insufficiency (22.73%, P = 0.016). During the follow up, the live birth rate in cluster 1 and 2 was only 69.20%. Gestational hypertension was much higher in cluster 1 (15.4%, P = 0.05). Placenta pathology revealed that the patient in cluster 1 exhibited a conspicuous reduction in the number of capillaries present within the placental villi, coupled with hypoplastic chorionic capillaries. The representative placental pathology of the cluster 3 likewise showed a reduced number of stem villi capillaries and slight swelling and degeneration of the endothelium in the stem villi vessels. Placenta in cluster 4 had mildest placental lesions.
Conclusion: In conclusion, our study identified four clusters of patients with aPLs-associated APO. There exists a correlation between specific aPLs isotypes and the occurrence of adverse pregnancy events at different stages of gestation. Triple aPLs positivity is associated with gestational hypertension and preterm delivery. LA positivity is a significant risk factor for the whole gestational APOs. While patients with isolated aPLs-IgM isotype are more likely to have early miscarriage. Patients in cluster 4 majorly present aPLs-IgG isotype combined with placenta insufficiency. The four identified clusters based on clinical and laboratory features showed distinct differences in pregnancy outcomes and placental damage. These findings suggest that an individualized risk stratification approach to the management of persistent aPLs positive women may improve pregnancy outcomes, taking into consideration the clinical phenotype and placental pathology.
1. Branch DW, Silver RM, Blackwell JL, et al. Outcome of treated pregnancies in women with antiphospholipid syndrome: an update of the Utah experience. Obstetrics and gynecology. 1992;80(4):614-20
Figure 1. Study flowchart and cluster analysis; A. Study flowchart; B. Cluster analysis
Figure 2. Representative placentae HE of four clusters.
Table 1. Comparison of baseline pregnancy outcomes and antibodies between four clusters; Table 2. Newly pregnancy outcomes in four clusters; Table 3. Comparison of pregnancy outcomes before and after enrollment.
Y. Long: None; J. zhao: None; M. Li: None; X. Tian: None; x. Zeng: None.