University of Rochester West Henrietta, NY, United States
Disclosure information not submitted.
Maria de la Luz Garcia-Hernandez1, Takeshi Yoshida2, Javier Rangel-Moreno2, Alicia Lieberman3, Ananta Paine4, Joshua Weitz2, Francisco Tausk5, Lisa A Beck2 and Christopher T Ritchlin6, 1University of Rochester, West Henrietta, NY, 2University of Rochester, Rochester, NY, 3University of Rochester, Batavia, NY, 4ORNA Tx, Southborough, MA, 5Universiy of Rochester, Rochester, NY, 6University of Rochester Medical School, Allergy, Immunology & Rheumatology Division, Canandaigua, NY
Background/Purpose: Psoriatic arthritis (PsA) is a chronic inflammatory disease that affects the skin and joints. Circulating Osteoclast precursors (OCP) are elevated in the blood of PsA patients and express Dendritic Cell-Transmembrane Protein (DC-STAMP), a protein essential for cell-cell fusion. Receptor Activator of Nuclear Factor kB Ligand (RANKL) is a pivotal effector driving osteoclastogenesis and is elevated in psoriatic synovium. Herein, we examined skin from PsO and PsA patients to determine if events in the skin trigger the differentiation of monocytes to OCPs.
Methods: We collected lesional (L) and non-lesional (NL) skin biopsies from 23 patients with Ps and 16 patients with PsA. We applied immunofluorescence to visualize and enumerate DC-STAMP+ monocytes, CD3+ TNF+ IL17+ cells and RANKL expression by dermal-infiltrating immune cells and keratinocytes. We also evaluated RANKL expression in CD45- skin cell suspension by flow cytometry and the induction of RANKL in keratinocytes activated with IL-17 and TNF by western blot analysis.
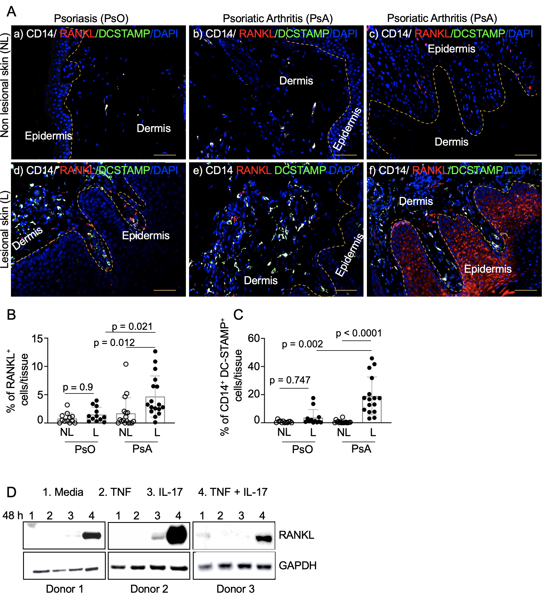
Results: We found significantly higher RANKL mRNA expression (PsA: 16.67-fold vs PsO: 1.7-fold, p = 0.001) and infiltration by RANKL+ cells in PsA compared to PsO skin (PsA: 4.8% vs PsO: 2% p = 0.022). In addition, 43.75% of PsA L skin have RANKL expression in the epidermal cells but not PsO lesional skin biopsies. Skin cell suspensions showed higher RANKL+ non-hematopoietic cells in L skin, compared to NL skin. We also found an increased number of dermal DC-STAMP+CD14+ OCP in the dermis of PsA plaques. CD3+ T and IL17+ cells were less abundant in PsA, compared to PsO L skin. We detected a higher TNF concentration in sera from PsA patients than Ps. Furthermore, incubation with both TNF and IL17, but not TNF or IL-17 alone, strongly induced RANKL expression on keratinocytes.
Conclusion: We find infiltration of DC-STAMP+CD14+ OCP in the skin of PsA but not Ps patients. Also, increased systemic TNF levels in PsA patients combined with IL17 upregulates RANKL+ protein expression by non-hematopoietic cells. Thus, expression of RANKL by monocytes and keratinocytes in plaques of PsA patients demonstrate the ability to promote RANKL-dependent priming of OCP.
Figure 1. A) Exclusive RANKL ligand expression in PsA skin. A) Tissue sections from lesional and non-lesiona l skin biopsies were stained with antibodies against RANKL (red), CD14 (white) and DC-STAMP (green). Representative 200x magnification mosaic pictures taken with a Zeiss Axioplan microscope and recorded with Hamamatsu camera are shown. B) The morphometric analysis shows higher percentage of RANKL+ and C) higher percentage of DC-STAMP+ CD14+ cells (OCP) in PsA skin biopsies. Graphs show mean ± standard of 12 PsO and 16 PsA lesional and non-lesional skin biopsies. D) TNF and IL-17 cytokines induced the production of RANKL in vitro. Keratinocytes were isolated from neonatal foreskins. Cells were incubated during 48 hours with 20 ng/ml of human TNF and/or IL-17. Total protein was extracted and a western blot was performed with antibodies against RANKL or GAPDH as an internal control.
M. Garcia-Hernandez: None; T. Yoshida: None; J. Rangel-Moreno: None; A. Lieberman: None; A. Paine: None; J. Weitz: None; F. Tausk: None; L. Beck: None; C. Ritchlin: AbbVie, 2, 5, 6, Amgen, 2, BMS, 2, Eli Lilly, 2, Gilead, 2, Janssen, 2, Novartis, 2, Pfizer, 2, 5, 6, UCB, 2, 6.